
Marketing, publicité en ligne : suivez le guide !
En 1999, initiés à Internet, nous avons un projet avec Sylvain : diffuser une méthode d'un ami médecin pour arrêter de fumer. On crée un site et, de mon côté, je reprends des études via le CNED autour du commerce électronique. Le résultat est plutôt décevant puisque nous ne vendons absolument rien.
Continuant mes recherches, toujours intéressé par cette possibilité de commercialiser en ligne, je tombe sur des pratiques anglo saxonnes : qui se souvient de Corey Rudl, ce passionné de voitures (qui d'ailleurs se tuera sur un circuit) et à l'époque fer de lance de tout le webmarketing "moderne" ? Pour franciser l'ensemble, Lionel Palazzi partage ses trouvailles et celles de Corey Rudl... Avant de présenter à ses lecteurs "Websioux" un certain Didier Bonneville-Roussy, détenteur d'une méthode pour se lancer sur Internet avec de la publicité. Nous sommes en 2003 et je suis parmi les premiers à payer 97 euros pour me former notamment aux squeeze pages, adwords etc.
Cet ebook a été un grand point de départ pour moi puisque, pour la première fois, je savais comment mettre en avant mon propre site avec la quasi certitude de me constituer une base de données. Aujourd'hui, une douzaine d'années plus tard, si Didier n'est pas forcément le plus médiatisé des webmarketeurs, il faut bien reconnaître qu'il est avec Lionel à l'origine de tout un mouvement qui n'a cessé de progresser et se développer. Que ce soit à travers des formations en ligne, des rapports mensuels ou tout simplement Cybermailing, premier autorépondeur en français, Didier a savamment distillé ses concepts et conseils pour se créer une entreprise digne de ce nom. Et aujourd'hui, chers lecteurs, par cette interview, il vous enseigne les vrais rudiments du marketing en général et du webmarketing en particulier.
Si vous ne comprenez rien à la vente, si pour vous le mot "commerce" est tabou, si le fait de promouvoir un service, un produit, un contenu afin de dégager un bénéfice vous fait peur ou vous rebute, écoutez attentivement cette interview et... apprenez !
L'interview
Pour vous faciliter la tâche, j'ai divisé cet échange en plusieurs parties, qui correspondent à des questions que je lui ai posées. Je n'ai gardé que ses réponses.
Question 1 : aujourd'hui, en 2015, quelles sont les vraies opportunités pour un expert de son domaine ?
Question 2 : la différence entre un marché et une niche ?
Question 3 : comment toucher sa cible ?
Question 4 : référencement et publicité payante
Question 5 : du coût d'acquisition d'un client à sa valeur à vie
Question 6 : le principe du micro engagement
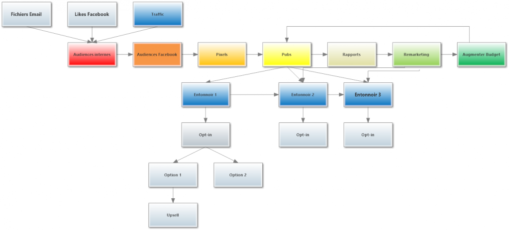
Question 7 : marketing par email et remarketing
Question 8 : à propos du cours Facebook
Question 9 : une question à se poser qui vaut de l'or
Profitez du cours Facebook de Didier :
Dans la vidéo 8, Didier vous parle de sa formation sur Facebook. Je suis actuellement en train de la suivre et c'est pour ma part un de mes meilleurs investissements du moment. Si vous voulez en profiter, rendez-vous ici :
Commentez cette interview ici :


Vos réactions (2)
Bonjour Vincent,

Merci pour le partage de cet interview très intéressant !
Le point 6, le micro-engagement, et le 9, la question en or, m'interpellent particulièrement !
A méditer donc
Très bien Pascale : avec Zerudi, tu vas voir, très simple de mettre en place une ou plusieurs séries de micro engagements.
Soporifique. Ce mec est toujours aussi nul dans ses explications et dans ses connaissances d'ailleurs. eGenèse, c'est du vent, du blabla, des résultats incertains ou même catastrophiques. Ils ont planté des milliers d'abonnés à leur service Cyber-Mailing du fait de sauvegardes pas faites et d'un laisser aller plus qu'évident. Ils ont détruit forum-marketing.com , le forum de marketing francophone le plus populaire après l'avoir racheté. Des incapables.
Quand vous témoignez, soyez responsable et faites-le en votre nom. Toute critique est la bienvenue (positive et négative) mais admettez qu'un témoignage comme le votre est nettement moins crédible sous couvert d'anonymat. Est-ce un témoignage d'un concurrent ? Un client échaudé ? Soyons pros, tous et assumons nos commentaires. Concernant la problématique soulevée ci-dessus, la quasi totalité des marketeurs web ont des casseroles dans tous les cas. Didier reste quelqu'un de pointu dans ses analyses, bien plus que la plupart de ses concurrents. Pour le reste, nous ne sommes de toute façon aucunement affilié aux services d'E-Genese.